ESCOPO DO PROJETO:
Um plano para dimensionar o padrão de entrada, circuitos elétricos, dados, vídeo e TV tornando a sua casa mais eficiente e segura para os equipamentos e usuários. Envolve a instalação de dispositivos que podem ser controlados remotamente, como iluminação, segurança, termostato e entretenimento, permitindo economizar energia, aumentar a segurança e facilitar o controle da casa.
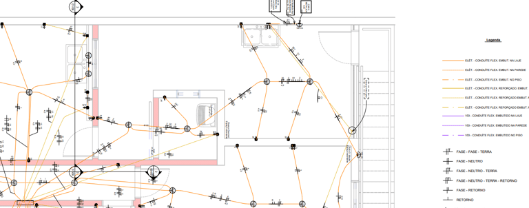
Projeto de elétrica, SPDA e automação residencial
Entrada de energia e aprovação junto a concessionária enel
Iluminação
SPDA
Tomadas de uso geral e específico
Rede de distribuição de lógica em infraestrutura com tubulações secas
Rede de distribuição de telefone em infraestrutura com tubulações secas
Rede de distribuição de TV e interfone em infraestrutura com tubulações secas
Diagrama unifilar e tabela de cargas
Detalhes típicos de montagens
Quantitativo
ART do projeto
Detalhamento e agilidade para a execução da obra
Dúvidas?
Facilidade na identificação e correção de problemas durante manutenções
Miniza os riscos de curtos-circuitos, incêndios e choques elétricos
Dimensionamento de um sistema eficiente e econômico
Maior durabilidade dos equipamentos e sistemas, reduzindo a manutenção e substituição precoce
Evita danos a equipamentos sensíveis, protegendo contra picos de energia, surtos elétricos e falhas de circuito
Imóvel com elétrica bem projetada e segura têm maior valor de mercado
Compatibilidade com a estrutura




